Vane and flip dot displays don't need constant current. Thus, we will need to make a circuit to pulse the common lines. This page will teach how to do just that.
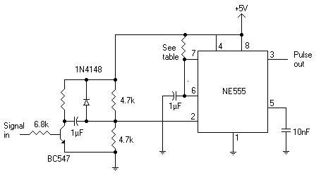
To make the pulse generator, you will need to make a non-retriggering 555 monostable. For the missing resistor value in the diagram below, see the table below the diagram (for vane displays).
| Model | Resistance |
| 152L | 27k |
| 402L | 47k |
| 602L | 82k |
| 900L | 150k |
| 1200L | 180k |
| 1810L | 270k |
| 1820L | 330k |
| 2410L | 390k |
Now, this won't activate the display coils alone, so we need to amplify the signal. To do that, we simply use two transistors: a 2N5172 and a PNP TIP-series transistor as we would need depending on the display. We also need a diode to act as a snubber diode, as we are switching an inductive load. See the table (for vanes) to see which TIP transistor and diode combination is needed.
| Model | Transistor | Diode |
| 152L | TIP115 | 1N4004 |
| 402L | TIP115 | 1N4004 |
| 602L | TIP115 | 1N4004 |
| 900L | TIP115 | 1N4004 |
| 1200L | TIP115 | 1N4004 |
| 1810L | TIP127 | 1N5401 |
| 1820L | TIP127 | 1N5401 |
| 2410L | TIP127 | 1N5401 |
Now that we have our transistors and diode sorted out, we need to connect them together. See the diagram below as a reference on how to connect them together.
Then, with the transistors connected together, simply connect the output of the 555 to the 10k resistor on the 2N5172's base. The coils are ready to take pulses, but need segment data yet.